-
Git 브랜치 전략(feat. Git Flow, Github Flow, Gitlab Flow)Git 2023. 7. 4. 23:07반응형
깃 브랜치 전략(Git Branch Strategy)
Git에서는 동시에 여러 작업을 할 수 있게 Branch를 사용합니다. 작업 영역을 분리하여 수정하고 관리하고 원래 버전과 합칠 수도 있습니다. 이런 Git의 Branch를 관리하는 전략들을 Git Branch Strategy(깃 브랜치 전략)이라고 합니다!
Git Branch 전략의 종류
- Git Flow
- Github Flow
- Gitlab Flow
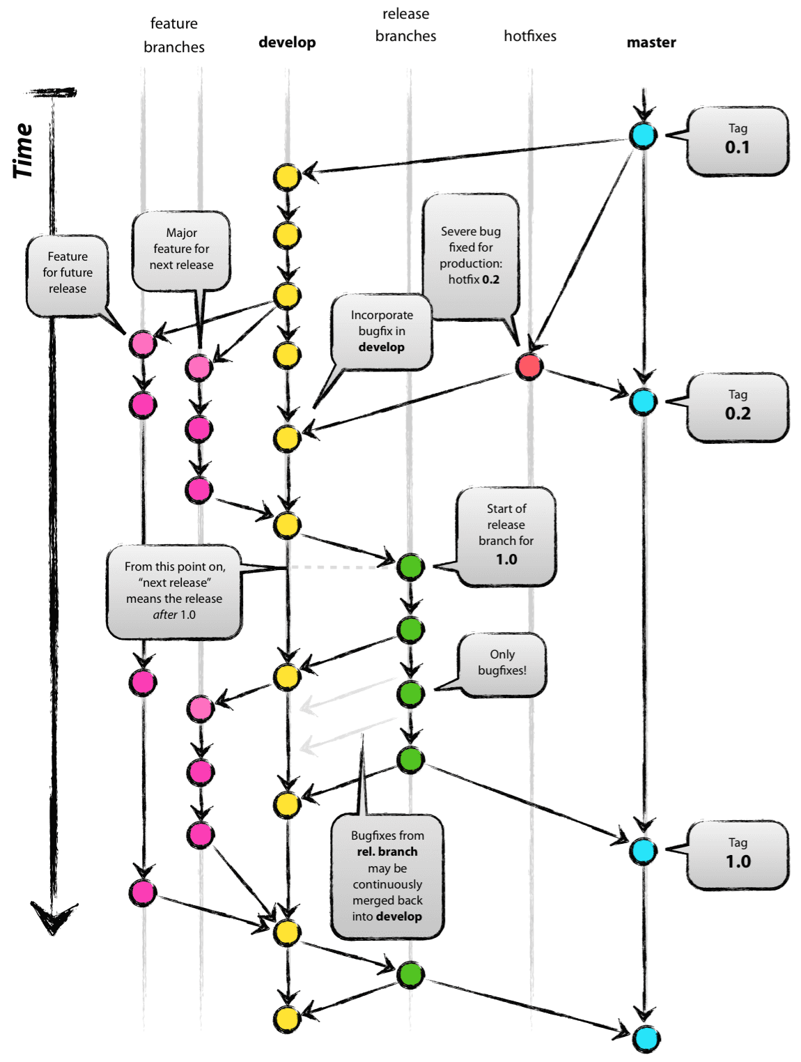
Git Flow
깃 브랜치 전략이라고 하면 가장 먼저 떠오르는 굉장히 많은 회사와 팀에서 사용하고 있는 전략입니다.
특징
- 용도에 맞게 브랜치를 분리해서 사용(feature > develop > release > hotfix > master)
- 병합 순서는 앞에서부터 뒤로 병합
- develop과 master 브랜치는 중심이 되는 브랜치라서 무조건 있어야 함
- 명확한 릴리즈 버전 관리를 위한 브랜치를 따로 관리하기 때문에 한 버전에 대한 유지보수가 용이함
- 기능 개발 단위 사이사이의 conflict를 최소화 할 수 있음
- 명확한 배포 기간과 주기적인 버전이 정해진 프로젝트에 적합
간단 브랜치 설명
Git Flow에는 5가지 종류의 브랜치가 있습니다.
- master
- 제품으로 출시될 수 있는 브랜치
- develop
- 다음 출시 버전을 개발하는 브랜치
- feature
- 단위 기능을 개발하는 브랜치
- release
- 이번 출시 버전을 준비하는 브랜치
- hotfix
- 출시 버전에서 발생한 크리티컬한 버그를 긴급 수정하는 브랜치
branch를 merge 할 때는 항상 —no-ff 옵션을 붙여서 branch에 대한 기록이 사라지는 것을 방지하는 것이 원칙
과정 설명
- master에서 develop을 분기
- 개발자들은 develop 브랜치에 자유롭게 커밋
- 기능 구현이 있는 경우 develop에서 feature-* 브랜치를 분기
- 배포를 준비하기 위해 develop에서 release-* 브랜치를 분기
- 테스트를 진행하면서 발생하는 버그 수정은 release-* 브랜치에 직접 수정 및 반영
- 테스트가 완료되면 release 브랜치를 master와 develop에 merge

Git flow 흐름도 Github Flow
Git Flow가 Github에서 사용하기에 너무 복잡하고 절차가 많다 해서 고안된 브랜치 전략입니다.
특징
- Git Flow에 비해 굉장히 간단함
- master 브랜치와 pull request 방식을 활용하여 굉장히 단순한 형태
- Git Flow와는 다르게 hotfix 브랜치나 feature, release 브랜치를 구분하지 않음 (우선순위는 존재)
- 수시로 배포가 일어나고, CI/CD 파이프라인이 구성되어 있는 프로젝트에 유용
간단 브랜치 설명
- master
- 프로젝트의 기둥
- 프로젝트를 product에 배포할 때 사용되는 브랜치
- 새로운 브랜치
- 새로운 일을 시작하기 위해 만드는 브랜치
- 항상 master에서 분기
- Git Flow와는 다르게 feature, release, develop 등을 나누지 않음
- 자세하게 어떤 일을 하고 있는지에 대해 알수있도록, 이름을 명확히 작성해야 함
- 커밋 메시지를 명확하게 작성해야 함
- merge 준비가 완료되면 Pull Request를 생성하여 코드를 공유하고 리뷰함
- Pull Request에서 리뷰가 완료되었다면 master 브랜치로 반영을 요구함
과정 설명
- master에서 새로운 브랜치를 분기
- 기능 개발 완료 시 master에 Pull Request 생성
- Pull Request에서 코드 리뷰
- 리뷰 및 테스트 완료 시 master 브랜치로 merge
- master 브랜치에서 배포(자동 배포를 사용 시 더욱 편함)

Github flow 흐름도 Gitlab Flow
복잡한 Git Flow와 너무 간단한 Github Flow의 절충안
특징
- Production 브랜치가 존재(Git Flow의 master 브랜치 역할과 같음)
- Gitlab Flow의 master 브랜치는 production 브랜치로 병합됨
- pre-production 브랜치는 production 브랜치로 넘어가기 전에 테스트를 진행하는 브랜치
간단 브랜치 설명
- master
- pre-prodution
- production으로 넘어가기 전의 브랜치
- 테스트 등을 담당
- production
- 배포만을 담당
- 새로운 브랜치
- github flow의 새로운 브랜치처럼 사용
과정 설명
Github Flow에서 배포만을 위해 추가된 Production 브랜치와 테스트를 위한 Pre-production 브랜치 빼고 동일합니다.

Gitlab flow 흐름도
참고
https://techblog.woowahan.com/2553/
https://blog.gangnamunni.com/post/understanding_git_flow/
https://velog.io/@kw2577/Git-branch-전략
https://sungjk.github.io/2023/02/20/branch-strategy.html
https://about.gitlab.com/topics/version-control/what-is-gitlab-flow/
'Git' 카테고리의 다른 글
Git Tag를 활용한 시멘틱 버전 관리 (0) 2026.01.15 Git branch 나누고 합치기 (0) 2022.04.06